产品完美时,即,产品经理退...
但基本工作方法要沉淀下来,时看时新,做好准备。这也是我的“每日挥刀500下”,能管住我的心。
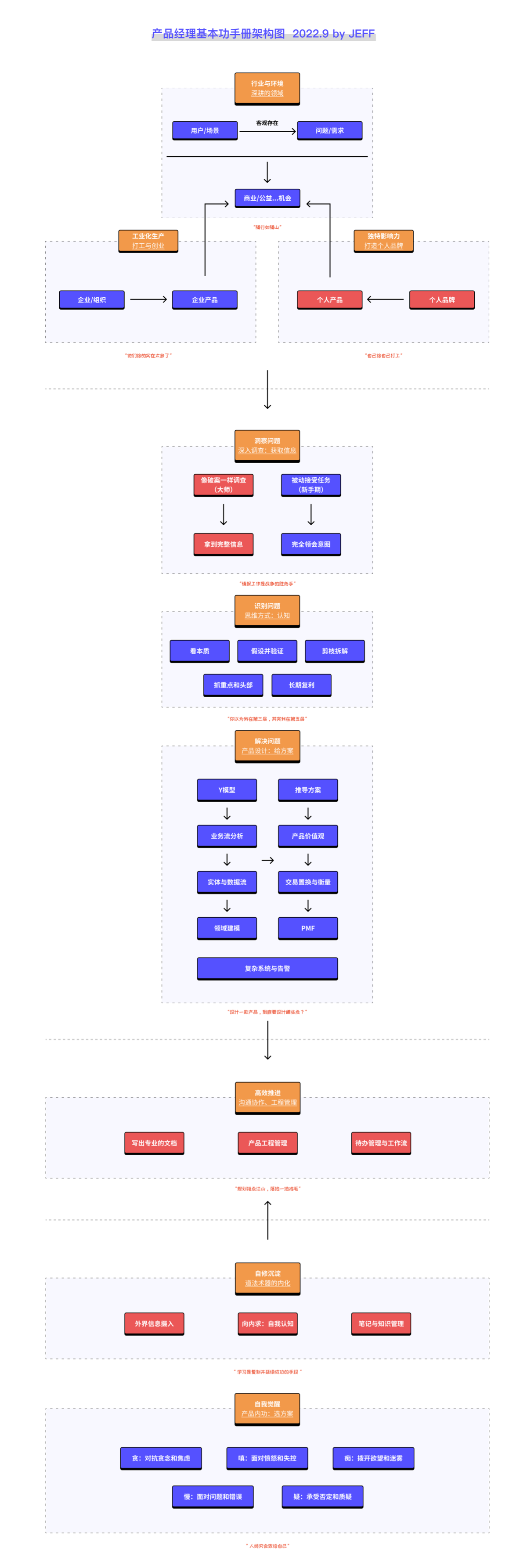
本手册目标:Best Playbook For PM。做最好的产品经理手边基本知识自查手册。
作者Jeff,著有《高效产品》,公众号“产品之术”。
⭐ 「三五环」的听众应该知道...
本专栏介绍 如果你想要在 202...
万尼瓦尔 · 布什(Vannevar B...
由 flomo 团队出品,帮你如何...
大家好,我是《小红书冷启动S...
别人的知乎变现不断,你的发...