duiyou

阿里达摩院通义大模型概述

AI应用信息2年前 (2024)发布 XIAOT
148 0
阿里推出“通义”系列大模型,以统一学习范式和模块化设计理念统一架构、模态、训练、应用等方面,使用开源社区“魔搭”进行模型服务共享,推出“飞天智算平台”提升AI训练效率。目前阿里“通义”大模型已广泛用于电商、设计、医疗等领域,助力其降本增效。我们建议关注阿里产业链相关公司,特别是阿里通义大模型合作厂商。

阿里达摩院通义大模型概述
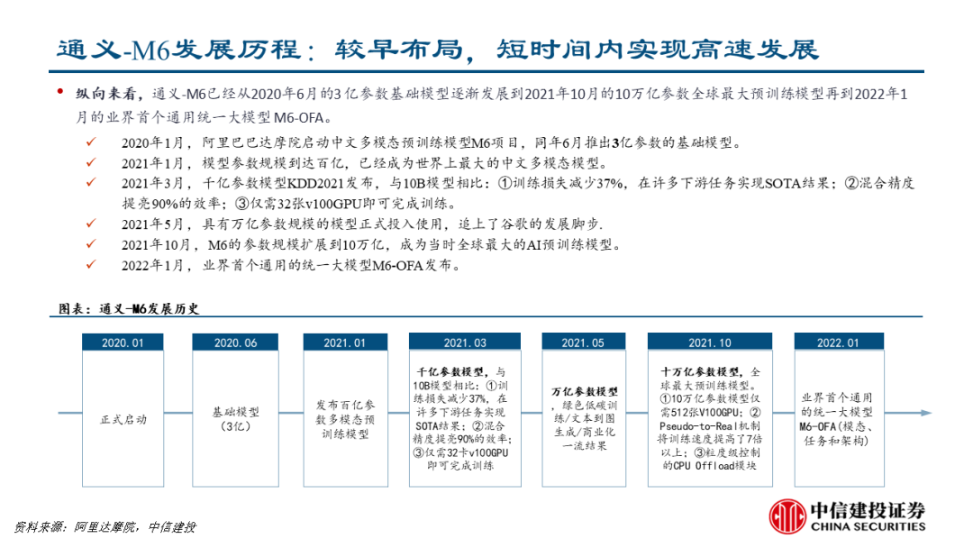
2022年9月2日,阿里发布 “通义”大模型系列,通义打造了AI统一底座,并构建了大小模型协同的层次化人工智能体系,将为AI从感知智能迈向知识驱动的认知智能提供先进基础设施。通义大模型体系由统一底座层、通用模型层、行业模型层组成其中统一底座是由统一学习范式和模块化设计理念构成;通用模型层主要包括通义-M6、通义-AliceMind和通义-CV三大模型体系。2022年1月,阿里发布M6-OFA模型,成为业界首个通用的统一大模型,在架构、模态、任务上实现统一;通义-AliceMind模型体系包含了通用语言模型StructBERT生成式语言模型PALM、结构化语言模型StructuraLLM等八个语言模型,在多个下游语言任务中实现最优结果,达到了中文语言理解水平新高度;通义-视觉大模型底层由两个基础模型构成,能够实现视频处理、视觉问答、视觉算数等多种算法,在电商、交通、自动驾驶等领域发挥作用。
2022年11月,阿里推出AI开源社区“魔搭”(ModelScope),旨在打造下一代开源的模型即服务共享平台,致力降低AI应用门槛,目前,“魔搭”社区首批上架超300个模型,从多维度帮助开发者解决实际在模型使用和开发遇到的难题,推动 AI 应用发展。
2023年3月,阿里在“魔搭”上线了“文本到视频生成扩散模型”,实现视频生成功能。该模型由文本特征提取、文本特征到视频隐空间扩散模型、视频隐空间到视频视觉空间这3个子网络组成,整体模型参数约17亿,扩散结构采用典型的U-Net网络架构,通过反向扩散过程,实现视频生成的功能。
大模型算力方面阿里云推出全栈智能计算解决方案“飞天智算平台”,并启动两座超大规模智算中心,张北智算中心与乌兰察布智算中心,为科研、公共服务和企业机构提供强大的智能计算服务,可将计算资源利用率提高3倍以上,AI训练效率提升11倍,推理效率提升6倍。
阿里推出“通义”系列大模型,以统一学习范式和模块化设计理念统一架构、模态、训练、应用等方面,使用开源社区“魔搭”进行模型服务共享,推出“飞天智算平台”提升AI训练效率。目前阿里“通义”大模型已广泛用于电商、设计、医疗等领域,助力其降本增效。我们建议关注阿里产业链相关公司,特别是阿里通义大模型合作厂商。
阿里达摩院通义大模型概述阿里达摩院通义大模型概述阿里达摩院通义大模型概述阿里达摩院通义大模型概述阿里达摩院通义大模型概述阿里达摩院通义大模型概述阿里达摩院通义大模型概述阿里达摩院通义大模型概述阿里达摩院通义大模型概述阿里达摩院通义大模型概述阿里达摩院通义大模型概述
© 版权声明

相关文章